十月的校园,充满了截然不同的情绪。
?
有人拿到了保研通知书,朋友圈里一片“上岸”的欢呼;也有人默默删掉“推免交流群”,开始准备十二月的考研。
?
根据中国教育在线发布的《2025年全国研究生招生调查报告》,2025年全国硕士研究生报名人数降至388万,较去年减少50万。这是近十年来,考研报名人数首次连续两年下降。
?
看似“考研热”降温,但对于大多数年轻人来说,竞争并未因此减轻,保研通道正面临更高强度和标准的竞争。一场场资格的遴选,在更早的时间发生。有人提早“上岸”,也有人提前“出局”。
?
更残酷的是,这场比赛的起跑线,也许从来不在同一水平线上。
01
夏令营取消,挑战骤然升级
保研,即研究生推免,是一条绕过全国统考、直通研究生阶段的直达通道。想拿到这张票,学生需要在大学前三年持续领跑——成绩、科研、竞赛,缺一不可。
?
?
以往,保研之路分为节奏分明的三个阶段:夏令营(6-7月)作为第一战,规模最大、机会最多;预推免(8-9月)紧随其后,考核紧凑、节奏加快;9月底的正式推免,则是最后的补录窗口。
?
然而今年,风向突变。
?
5月13日,清华大学经济管理学院和五道口金融学院相继宣布取消夏令营。南京大学、中山大学、上海交通大学等高校陆续跟进。
?
据《中国新闻周刊》援引保研机构统计,截至6月底,全国高校夏令营数量从去年的2500多个降至1700余个,减少了近三分之一。
?
夏令营的收缩,让竞争陡然升级。学生只能涌向仍在开放的少数院校,入营门槛水涨船高。对于本就处于劣势的“双非”院校(非985、211院校)学生来说,更是雪上加霜。江苏一所“双非”高校生物制药专业排名第二的学生告诉《中国新闻周刊》,她至今未收到任何入营通知,“不少学校今年只收专业第一。”
?
部分高校在取消夏令营的同时,还大幅提前了预推免时间。清华大学将预推免系统开放时间从去年的8月23日提前至7月1日,提早近两个月。中国人民大学、复旦大学等高校也纷纷压缩日程。
?
原本分散的流程被压缩成一场高强度的短跑,流程重叠、节奏被打乱,不确定性成了常态。学生不得不在不同项目之间奔波、取舍、等待通知,身心俱疲。
?
02
保研的起跑线,从高考就已划定
获得校内推免资格,只是进入这场加速竞争的第一步。能否最终成功保研,不仅取决于学生的优秀程度,更取决于本科院校的出身。
?
首先,推免资格本身就极度稀缺。
?
推免制度自1985年试行以来,首批仅169所高校入选。四十年间,资格高校数量缓慢增长。即使在2025年,新一轮扩容新增了67所高校,也只是近八年来最大规模调整。
?
?
截至2025年6月20日,全国3167所高校中,仅433所具备推免资格,占比约13.7%。其中,147所“双一流”高校全部在列,占据了大部分推免名额。换言之,超过八成大学生的保研之路,在起点就已被隐形封堵。
?
地域分布的差距同样显著。华东、华北地区集中了全国近半数的推免资格高校,64%的资格高校坐落在省会及以上城市,地级市及偏远省份的推免高校数目极少。
?
?
这种结构性差距,直接导致了院校间保研率的巨大悬殊。
?
保研率全称为推荐免试研究生比例。数据显示,2025届中国科学技术大学的保研率高达50%,意味着每两名本科生中就有一人能被保送研究生。而在一所普通的“双非”院校,这个数字可能骤降至5%——同一个专业百余名学生,最终只有个位数能拿到保研资格。
?
?
据不完全统计,985高校的平均保研率大约在35%-50%,211高校多在15%-30%之间,而“双非”高校普遍不足10%。
?
而能否最终被顶尖院校录取,仍取决于目标院校对本科院校的“门槛”要求。
?
例如,厦门大学新闻传播学院明确要求申请者本科就读于“国家高水平大学”或“国家重点大学”;上海交通大学材料科学与工程学院则仅面向“国内一流高校或一流学科”学生招生;西安交通大学、东南大学、华中科技大学等院校部分学院,要求学生毕业于“双一流建设高校”或“双一流学科建设高校”。
?
正因为门槛极高,非“双一流”学生的机会才如此渺茫。据网易新闻统计,2021年,北京大学录取的保研生中,93.2%来自“双一流”学校,仅
6.8%为“双非”学生;中山大学的这一比例更高,94.7%的学生都来自“双一流”。
?
2024年武汉大学在工作动态中披露,学校接收的各类推荐免试研究生中,来自“双一流”高校的生源占比达到了99.8%,其中近七成来自国内高水平大学。
?
?
03
为了保研,大学生能卷到什么程度
?
在结构性不平等和流程加速的双重压力下,学生为了拿到资格,普遍将竞争标准推向高位。
?
今年开始,多所高校悄悄修改了保研门槛,允许一门必修课挂科后重修通过的学生参与竞争——保研不再因挂科而“一票否决”。
?
例如,南京农业大学多个学院在2026年推免工作方案中明确提出:必修课不及格记录不超过一门,且补考或重修后已通过;西安交通大学也放宽了标准,允许学生在补考合格后仍具推免资格。
?
但看似更包容的改革背后,真正的竞赛才刚进入深水区。
当成绩不再是唯一标准,学生反而陷入一场“面面俱到”的内卷。
?
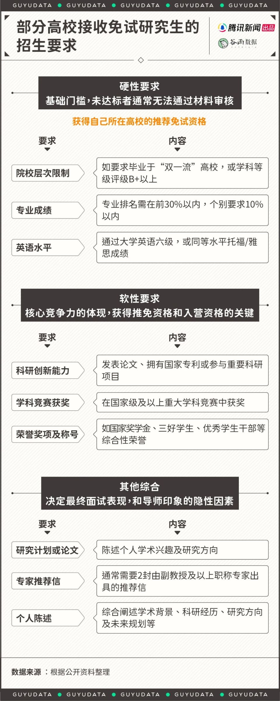
想要在这场竞争中脱颖而出,需要成为“全能战士”:不仅要维持专业前10%-30%的排名,手握漂亮的英语四六级成绩,更要拥有论文、专利或竞赛奖项。这些是曾经的“加分项”,如今已成了必备的“硬通货”。
?
一位学生在社交媒体上感慨:“学弟学妹论文专利体育公益社会实践十八般武艺样样精通,绩点也已经精确到小数点后两位。”
?
?
与此同时,材料的“卷度”也在同步升级。各高校的申请材料要求越来越精细化:研究计划、个人简历、陈述、推荐信,一个都不能少。
?
以中国传媒大学为例,其个人陈述要求涵盖六个维度:从个人简历、德智体美劳全面自我评价,到报考原因、职业规划,再到对“立德树人”的理解建议,甚至要求展示个人特长。一份材料,就是一次对“综合素质”的全面审视。
?
如今,一份保研文书往往厚达数十页:从字体大小、页眉页脚、目录格式、校徽摆放,每一个细节都要精雕细琢。围绕保研的材料修改、简历包装、文书润色服务也早已形成了产业链。
?
在这场没有硝烟的战争中,一些异化的现象也开始浮现。
数据显示,在保研相关讨论中,“举报”一词的词频权重高达39,仅次于“保研”本身。“焦虑”、“竞争”等词汇也位居前列。
?
?
在社交平台,学生们分享着光怪陆离的故事:有专业第一被同学陷害作弊,有人为抢占下一届名额而选择休学,还有已经获得offer的“保研海王”继续占用他人机会。
?
“保研让你像被孤立一样,没有战友,全是敌人”。
?
久而久之,学生间心照不宣地发展出一套生存法则:不要随意透露自己的申请计划;不到填系统那一刻,坚决不露底牌。
?
在这场越来越卷的竞争中,保研早已不止是实力的较量,
它更像是一场信息战、心理战与资源战的叠加。
唯一不变的是:你永远需要比竞争对手跑得更快一点。
?
但也有人选择了停下脚步。一位在小红书上分享自己放弃保研经历的学生写道:“放弃保研是我最小单位的反优绩主义。”在她看来,放弃不是损失,而是如释重负。“我的努力没有沉没,它们只是换了一种方式,投资给了更重要的选择”。
?
新的保研季已经在路上。每个选择留下的人,都在赌一个未来;而那些离开的人,也在重新定义胜负。真正的勇气,总是来自认清方向,而非盲目追赶。
?
毕竟,比名额更重要的,是人生的可能性。
